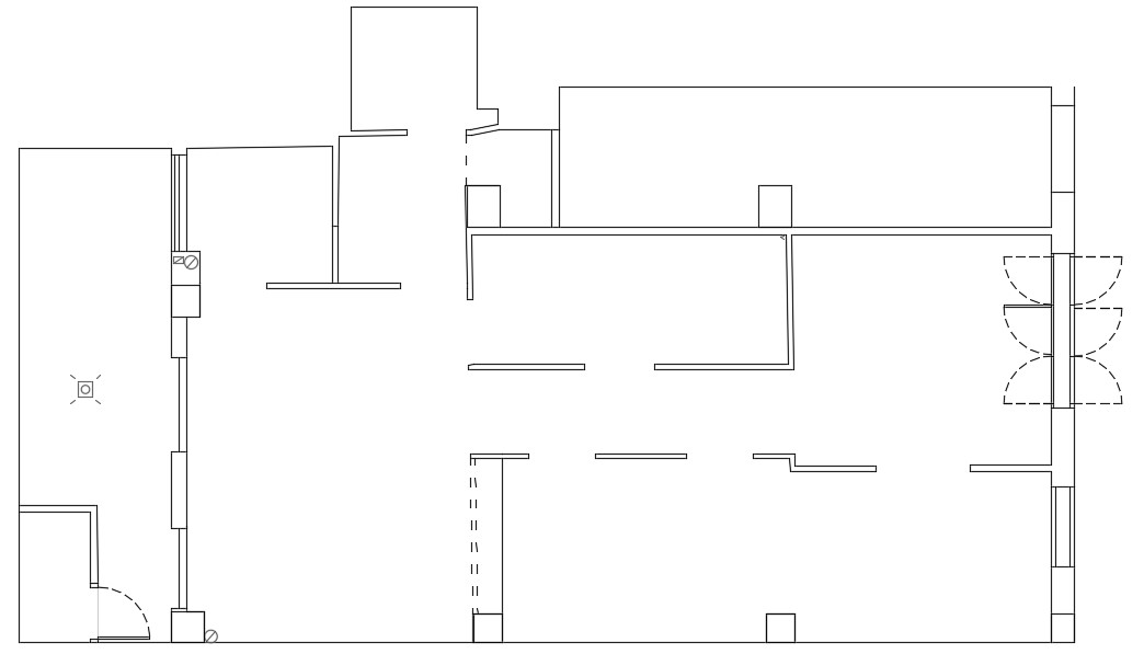
El punto de partida de esta vivienda mostraba una distribución fragmentada y poco funcional. Los planos iniciales permiten entender cómo se vivía el espacio antes de intervenir: estancias desconectadas, pasillos estrechos y una iluminación que no llegaba a todas las zonas del hogar.
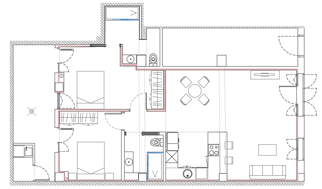
En el plano reformado se aprecia una propuesta más clara y coherente, donde las circulaciones se ordenan y los espacios ganan amplitud y luz. Se eliminan barreras innecesarias, se optimizan los usos y se crea una distribución más cómoda, pensada para el día a día de la vivienda.





